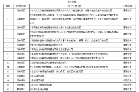
南京市体育局行政权力事项清单

2015-09-2 38 487
宁政发〔2015〕54号附件
市体育局行政权力事项汇总表 


您可能感兴趣

省市共建江苏省体育产业资源交易中心项目启动

为推动南京市乃至江苏省体育产业资源的市场化交易和有效融合,规范体育产业资源配置交易,根据《关于加快发展体育产业促进体育消费的若干意见》(国发〔2014〕46号)和《关于加快发展体育产业促进体育消费的若

2015.12.24 新闻速递 / 赛事集锦
关于做好2016年企业经济效益月度快报工作的通知

关于做好2016年企业经济效益月度快报工作的通知

2016.01.29 ---
2016年江苏省体育产业发展专项资金开始申报,3月25日截止

《关于组织申报2016年度省级体育产业发展专项资金项目的通知》

2016.03.08 ---

Copyright © 2015-2025 南京体育产业集团有限责任公司 苏ICP备15044374号-1   技术支持:南京紫金体育产业股份有限公司
退出搜索