+86 025 85287373
登录OA系统
设为首页
联系我们
加入收藏
首页
集团概况
集团简介
组织架构
集团荣誉
新闻动态
新闻速递
领导关心
赛事集锦
政策法规
信息公开
信息公开制度
年度信息
中期信息
季度信息
招聘公告
子企业公开信息
党建工作
党建工作
党建联盟
企业文化
合作单位
首页
»
信息公开
»
重要发布
» 南京体育集团有限责任公司1500万元流动资金贷款服务项目招标公告
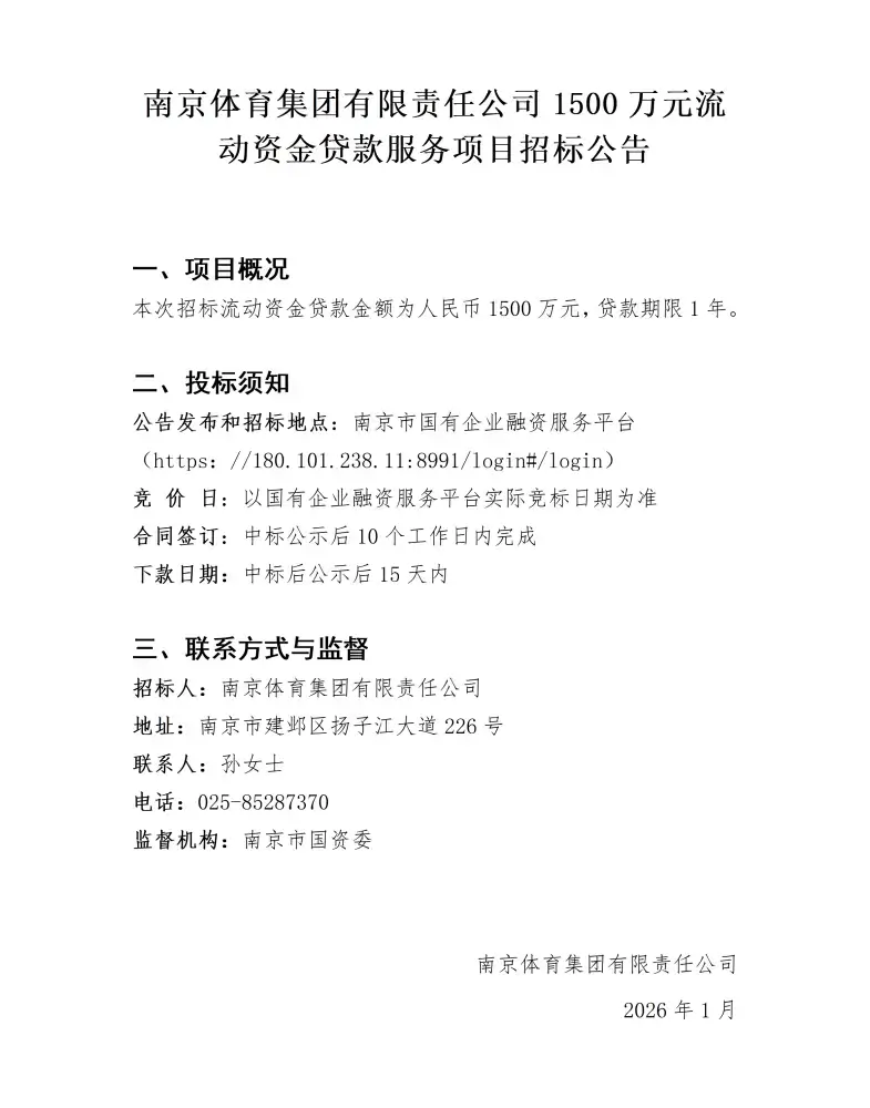
南京体育集团有限责任公司1500万元流动资金贷款服务项目招标公告
2026-01-29
4 282
信息公开
年度信息
中期信息
季度信息
薪酬管理
信息公开制度
重要发布
招聘公告
子企业公开信息
联系我们
Copyright © 2015-2025 南京体育集团有限责任公司
苏ICP备17018878号-7
技术支持:南京紫金体育产业股份有限公司
退出搜索